淮安疫情现有风险地区(淮安疫情区域分布)
淮安是低风险地区吗
地区风险等级:近来淮安为低风险地区,按照常规情况 ,低风险地区的快递可以正常发往上海。疫情影响:尽管淮安为低风险地区,但上海的疫情情况以及相关政策可能会影响快递的到达和派送 。例如,如果上海有严格的防疫措施 ,可能会导致快递在到达上海后无法及时派送到收件人手中,而停留在中转站。

淮安为低风险地区外市来淮人员需向所在社区(村)和单位报备,严格做好个人防护和健康监测 ,服从管理。中高风险地区所在设区市的低风险地区来淮人员,应提前3天向目的地所在社区(村)和单位申报,并提供48小时内核酸检测阴性证明,配合落实相关防控措施 。

江苏淮安属于低风险地区 ,从江苏淮安做飞机去沈阳,下飞机之后不需要隔离,需要扫描通信行程码 ,通信行程码显示没有去过中高风险地区,就没有任何问题,不需要隔离 ,这点请注意。
淮安市属于低风险地区。市外来淮返淮人员,抵淮时须持有48小时内核酸检测阴性证明 、健康码绿码,抵淮后立即进行核酸检测 。
风险是按照城市或省划分的 ,不存在你在城市的左边是低风险,城市的右边是高风险,某个城市有高风险区 ,那整个城市都是高风险区。
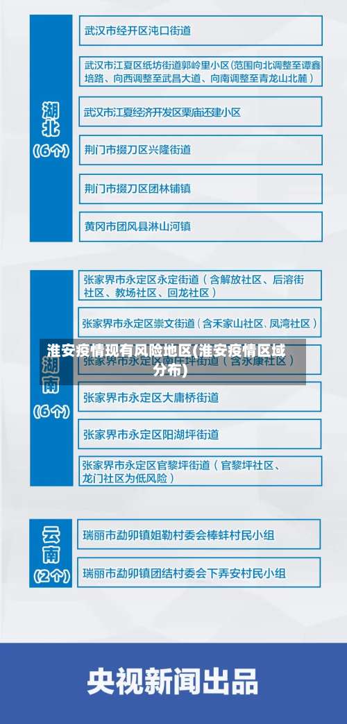
江苏有高风险地区和低风险地区。高风险地区(1个):江苏省南京市(1个)栖霞区迈皋桥街道星程酒店(经五路店)。中风险地区(5个):江苏省宿迁市(3个)宿豫区锦绣江南小区,宿豫区江山大道38号1A栋厂房,宿豫区安泰佳园小区 。
淮安11月22日0时至24时新增确诊病例1例+无症状感染者32例
〖壹〗、淮安市疫情防控通告根据省卫健委11月23日发布,11月22日0时至24时 ,我市新增新冠肺炎确诊病例轻型1例,无症状感染者32例。确诊病例1:系淮阴区高风险区筛查发现。隔离前涉及的重点场所和点位:徐溜镇韩庄村赵庄、韩庄村小教堂 、韩庄村村部 。无症状感染者1-10:系淮阴区集中隔离点发现。
〖贰〗、淮安市疫情防控通告根据省卫健委11月24日发布,11月23日0时至24时 ,我市新增新冠肺炎确诊病例轻型1例,无症状感染者35例。确诊病例1:系经开区居家隔离发现 。隔离前涉及的重点场所和点位:和达雅苑小区万家乐超市、城南体育场 、益丰大药房、万达广场福壹家超市,月季花园小区口水娃零食大玩家 ,金盾驾校。
〖叁〗、淮安市疫情防控通告根据省卫健委11月25日发布,11月24日0时至24时,我市新增新冠肺炎确诊病例轻型2例 ,无症状感染者25例。确诊病例1:系11月24日第60号通告的无症状感染者转为确诊病例轻型 。确诊病例2:系盱眙县集中隔离点发现。隔离前涉及的重点场所和点位:黄花塘镇新街社区王俊理发店。
〖肆〗、淮安无症状感染者去过哪些地方11月12日0时至24时,我市无新增新冠肺炎本土确诊病例,新增本土无症状感染者2例 ,均系外省过境我市货运驾驶人员,1例在跨区域协查中发现,1例在集中隔离点发现 。近来在市定点医院接受隔离治疗,情况平稳。无症状感染者1:系11月11日外市货运车辆过境协查人员。

淮安市是低风险地区吗
〖壹〗 、淮安为低风险地区外市来淮人员需向所在社区(村)和单位报备 ,严格做好个人防护和健康监测,服从管理。中高风险地区所在设区市的低风险地区来淮人员,应提前3天向目的地所在社区(村)和单位申报 ,并提供48小时内核酸检测阴性证明,配合落实相关防控措施 。
〖贰〗、淮安市属于低风险地区。市外来淮返淮人员,抵淮时须持有48小时内核酸检测阴性证明、健康码绿码 ,抵淮后立即进行核酸检测。
〖叁〗 、风险是按照城市或省划分的,不存在你在城市的左边是低风险,城市的右边是高风险 ,某个城市有高风险区,那整个城市都是高风险区 。
〖肆〗、截止2022年12月3日不是。根据淮安疫情防控指挥中心发布的政策通知,淮安当地疫情已经全部清零 ,全域都是常态化防控区域。由于当地处于低风险区域,仍需要做48小时核酸 。淮安,旧称淮阴、清江浦。淮安市地处江苏省北部中心地域,淮河下游。淮安市属于江苏省下辖市 。全市总面积共10030平方公里。
〖伍〗 、调整后 ,淮安市全域均为低风险地区。自2021年8月16日下午4时起我市全域转为低风险地区 。低风险不代表无风险,全市上下仍要把疫情防控作为头等大事、首要任务,从严从紧、落细落实各项防控措施 ,现就有关事项通告如下:洪泽区解除离洪通道封闭管理;封闭小区解封后实施7天过渡期管理。
江苏淮安现在是什么风险地区
〖壹〗 、徐州:需遵循“现在出入徐州最新规定 ”,可能包括报备、核酸检测或健康管理要求,需根据最新政策调整行程。常州:需查看“最新进出常州规定” ,政策可能涉及核酸证明、行程码查验或隔离安排,建议提前了解。苏州:需遵守“苏州疫情进出苏规定”,可能包括分类管控措施(如中高风险地区人员隔离要求) ,需根据风险等级准备相应材料 。
〖贰〗 、淮安市8月2日将洪泽区高良涧街道养马社区大兴南路18号院等6个区域调整为中风险地区。自8月3日起,淮安汽车客运北站、淮安汽车客运站暂停运营。扬州市封控管理措施8月3日凌晨,扬州市发布防疫通告 ,全市主城区除封闭小区外,其余所有小区全部实施封控管理 。
〖叁〗、可以呀!现在淮安是低风险地区,得力于政府的管控有力,2022年没有发生一起疫情 ,全部为低风险地区,那么,发往上海的快递当然没有任何问题了 ,可以做到随到随发,第二天就可以到达上海!只要你需要,快递公司一定会竭诚为你服务 ,保您满意。
〖肆〗、可以。通过查询江苏省淮安和扬州疫情风险等级显示:截止2022年11月22日江苏省淮安有高风险地区2处,扬州为常态化防控区域,所以淮安可以乘船去杨州 。扬州 ,古称广陵 、江都、维扬,江苏省辖地级市。
〖伍〗、广陵区广陵经济开发区 、邗江区汊河街道由中风险地区调整为低风险地区。其他地区风险等级不变 。调整后全市现有1个高风险地区、21个中风险地区。扬州市新冠肺炎疫情防控工作指挥部。省内其他各市也结合疫情发展变化,动态调整并继续织密“市际 ”防线 。
发表评论