【南昌疫情在什么地区严重,南昌疫情属于什么风险】
现在南昌有疫情吗
〖壹〗 、疫情最新通报:根据南昌市新冠肺炎疫情防控应急现场指挥部发布的消息 ,5月11日0时至24时,南昌市无新增本土感染者(包括确诊病例和无症状感染者),同时无新增境外输入感染者 。结合此前数据 ,南昌市已连续六天实现“零新增 ”,标志着本轮疫情防控取得阶段性成效。

〖贰〗、截至2022年10月7日0-24时,江西省新增本土无症状感染者2例(均为省外输入) ,无新增本土确诊病例及境外输入确诊病例,疫情总体稳定。具体疫情数据新增感染者情况:2例本土无症状感染者均为省外输入,分别位于南昌市西湖区(1例)和宜春市铜鼓县(1例) 。江西省其余地市(如鹰潭等)零新增。
〖叁〗、月20日0时至24时 ,南昌市新增确诊病例1例 、无症状感染者30例,全市累计报告阳性感染者105例,所有患者均在定点医院接受救治。 具体信息如下:疫情数据 新增情况:3月20日新增确诊病例1例,新增无症状感染者30例 。
〖肆〗、南昌市3月23日0时至24时新增确诊病例11例(轻型8例、普通型3例 ,含无症状转确诊1例),无症状感染者82例,累计报告确诊病例43例 、无症状感染者255例。
〖伍〗、南昌疫情现状南昌作为“英雄之城” ,2022年3月16日0-24时新增本土确诊病例1例,截至当日24时,全省累计报告本土确诊病例953例 ,累计出院951例,死亡1例,现有无症状感染者8例、确诊病例1例。
什么叫重点疫区
〖壹〗 、重点疫区是指累计确诊病例数超过100的城市或地区 ,包括国内和世界两类,具体判定标准及防控措施如下:国内重点疫区判定标准国内重点疫区通常以累计确诊病例数是否超过100为划分依据 。
〖贰〗、重点疫区是指累计确诊病例数超过100例的城市或地区,在疫情全球爆发背景下 ,也包含境外疫情严重、累计确诊数较高的国家或地区。具体说明如下:国内重点疫区判定标准及实例国内重点疫区以城市为单元,判定标准为累计确诊病例数超过100例。
〖叁〗、重点疫区指累计确诊病例数超过100例的城市或地区,在疫情全球爆发背景下,也包含境外疫情严重 、输入风险高的国家或地区。具体说明如下:国内重点疫区判定标准及实例 判定标准:以累计确诊病例数为核心指标 ,通常将累计确诊超过100例的城市或地区划定为重点疫区 。
〖肆〗、重点疫区的定义与划分:重点疫区指的是新型冠状病毒疫情较为严重的地区,通常以某一省份为主要疫源地。具体的划分是基于疫情的感染人数、传播范围 、医疗资源等多方面的因素综合考量得出的。 湖北省作为重点疫区:作为疫情的发源地,湖北省尤其是武汉市在疫情期间面临着极大的挑战 。
〖伍〗、广州规定的重点疫区:重点疫区是指湖北全省。鉴于温州近期疫情基本控制 ,从即日起,不再将温州来粤人员列入疫情高发地名单。现在,中国境外的重点疫区是意大利、韩国和日本 ,所以们对于从这些国家进入和境内的要严格把控 。
〖陆〗 、涉疫区是指受到新冠病毒疫情影响的地区。具体来说,涉疫区主要包括以下几个范围:有病毒感染者居住、工作或曾经经过的地方:这些地方可能存在病毒传播的风险,因此被视为涉疫区。新冠病毒疫情较为严重的地区:这些地区通常会出现大量病例 ,并且可能需要进行封锁管理,以防止疫情的扩散 。

南昌市属于什么风险地区
〖壹〗、例如,疫情初期湖北全省因疫情严重被整体列为重点疫区;同时 ,全国范围内确诊病例超过100人的27个城市也属于此类,包括浙江省温州市 、台州市、杭州市、宁波市,河南省信阳市 、驻马店市,安徽省合肥市、阜阳市 ,江西省南昌市等。这些地区因病例集中、传播风险高,需采取更严格的防控措施。
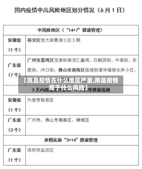
〖贰〗、截至近来,全国中高风险地区名单如下:高风险地区9个 ,中风险地区167个 。
〖叁〗 、南昌不是中高风险地区,南昌市全域均为常态化防控区域。南昌市全域包括:东湖区、西湖区、青山湖区 、青云谱区、南昌县、安义县 、进贤县、高新区、新建区 、红谷滩区、经开区全域。南昌是江西省辖地级市、省会 、国务院批复确定的中国长江中游地区重要的中心城市。
〖肆〗、南昌不是中高风险地区,南昌全市是常态化防控区 。 南昌市全区包括:东湖区、西湖区、青山湖区 、青云浦区、南昌县、安义县 、进贤县、高新区、新建区 、红谷滩区、经济开发区。 南昌是江西省下辖的地级市 ,省会,国务院批准的中国长江中游地区重要中心城市。
哪些地区疫情严重
答案:重点疫区主要包括湖北、广东 、黑龙江等省份 。详细解释: 重点疫区的定义与划分:重点疫区指的是新型冠状病毒疫情较为严重的地区,通常以某一省份为主要疫源地。具体的划分是基于疫情的感染人数、传播范围、医疗资源等多方面的因素综合考量得出的。
新冠哪个城市最严重 ,这取决于不同的时间和地区 。在中国:武汉:作为新冠疫情的发源地,武汉在疫情初期面临着极其严峻的形势,病例数量和死亡人数都相对较高。但随着全国疫情防控工作的深入进行 ,武汉的疫情形势已经得到了极大的改善。
近来中国有八个城市疫情最严重 。一,四川(成都)二,西藏(拉萨),三 ,广东(深圳)四海南(海口),五,内蒙古(赤峰) ,六,黑龙江(大庆)七,江西(吉安) ,八新疆(乌鲁木齐)。
商丘永城商丘永城作为县级市,疫情信息通过商丘市统一发布,涉及病例活动轨迹 、管控区域调整等内容。开封市开封市根据疫情发展动态调整防控政策 ,包括重点区域管控、人员流动管理等措施 。信阳市信阳市疫情涉及多区域,当地通过大规模核酸检测、社区防控等手段遏制疫情扩散。
外地人进南昌最新规定
〖壹〗、参加中考并达到录取分数线:外地人需要参加当地的中考,并取得达到或超过师大附中录取线的成绩。例如 ,往年南昌中考比较高分为640分时,师大附中的录取线为564分,而重点班的分数线则更高,一般在580590分之间。名额竞争:需要注意的是 ,师大附中招收的外地生名额相对较少 。
〖贰〗 、在南昌就读初中的外地孩子需要满足一定条件,首先,至少有一方父母需与本地的用人单位签订劳动合同或办理工商营业执照 ,并在南昌务工满一年。这要求父母在南昌有一定的稳定就业背景,为孩子在本地的生活学习提供经济支持。其次,父母至少一方需持有本地公安部门发放的居住证 。
〖叁〗、法律依据:《中华人民共和国义务教育法》 第十二条 适龄儿童、少年免试入学。地方各级人民政府应当保障适龄儿童 、少年在户籍所在地学校就近入学。
〖肆〗、外地户口小孩入学条件如下:父母至少一方与本地用人单位签订劳动合同或办理工商营业执照 ,并务工一年以上;父母至少一方持有本地公安部门核发的居住证,另一方为非本地户籍的;在本地有稳定的住所;符合本地规定的入学政策年龄 。
〖伍〗、购房条件 外地人在南昌购房需要满足一定的条件,包括购房者的身份证明 、居住证明以及收入证明等。具体来说 ,购房者需要提供有效的身份证件,如身份证、护照等;同时,还需要提供在南昌的居住证明 ,如居住证、暂住证或单位提供的住宿证明;此外,购房者还需要提供收入证明,以证明其具备购房的经济能力。
发表评论