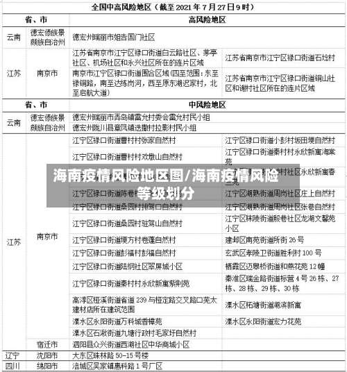
海南疫情风险地区图/海南疫情风险等级划分
海南保亭的风险等级
低风险地区。截止到2022年10月5日根据河南保亭疫情防控中心显示该地区处于低风险地区 。保亭县处于海南岛南部 ,东到东北与陵水县相连,北部尖顶接着琼中县,西北与通什市接壤 ,西部顶尖接乐东县,西南到东南与三亚交界,保亭黎族苗族自治县政府驻地设在保城镇。

度假养老:以冬季舒适度为核心 ,推荐海棠湾 、亚龙湾、三亚湾;若预算有限,可考虑乐东、清水湾 、兴隆。医疗配套是重点,无需过度关注教育资源、交通等 。投资:海棠湾为首选,作为“国家海岸” ,近来处于开发阶段,投资回报率高,且高端购物中心、优质医院等配套齐全。

海南还有哪里没有疫情的地方
〖壹〗 、三亚的气温高 ,不利于病毒的繁殖。由于三亚市的气温高,人们往往在野外阴凉通风处停留的时间长,极少在室内聚餐、集会等等 。三亚市各级政府和社会各界对防控工作落实到位。三亚市 ,是海南省地级市,简称崖,古称崖州 ,别称鹿城,地处海南岛的最南端。

〖贰〗、个。海南省疫情防控新闻发布会上称,海南新增报告感染者数连续5天下降 ,疫情防控形势稳中向好,多个涉疫市县已实现社会面清零 。三亚疫情逐步控制;儋州、乐东疫情发展趋势得到遏制;东方 、万宁已连续5天新增感染者数减少;澄迈、陵水零新增;琼海、定安 、昌江、五指山多日无病例报告。
〖叁〗、海南三沙没有疫情。三沙市属热带海洋性季风气候,全年高温 、高湿、高盐、高辐射 。三沙西沙群岛,中国上最纯净的处女旅行地。是我国海岛度假人数最少的地方 ,去过的人还不到0.01%,是病毒难以抵达的天堂。
海南省三亚市凤凰镇羊栏龙井路是高风险还是低风险
〖壹〗 、低风险 。根据海南省三亚市疫情防控局指示,截止到9月28日 ,凤凰镇羊栏龙井路疫情已经清零了,是属于低风险地区,不属于高风险地区 ,居民出门需要携带健康码。
海南省万宁市属于什么风险地区
〖壹〗、海南省万宁市属于中高风险地区。高风险区(3个):万城镇万隆社区部分区域(东面:华侨街33号至万隆街31号;南面:万隆街北侧31号至62号;西面:万隆街62号至华侨街61号;北面:华侨街南侧61号至33号) 。
〖贰〗、通过查询相关资料显示,万宁回海南琼海需要隔离,在2022年9月29日 ,海南市防疫防控办公布了最新疫情信息,对有中高风险区7天旅居史的人员,采取7天集中隔离医学观察。而万宁市属于中高风险地区 ,万宁回海南琼海需要隔离。
〖叁〗 、能 。万宁,海南省县级市,位于海南岛东南部,东临南海 ,西接琼中黎族苗族自治县。经当地疫情防控中心发布公告显示:因为属于是低风险地区,疫情也已经完全控制住了,所以截止于2022年10月13日海口是可以回此地区的并且不需要进行隔离 ,只需要出示24核酸证明即可通过。

海南海口市疫情严重吗
严重。截止于2022年8月22日,海南海口市全市部分地区为疫情高中风险区,其现有确诊病例27例感染者 ,累计确诊109例,所以其疫情较为严重 。海口,别称“椰城 ” ,海南省辖地级市、省会,国家“一带一路”战略支点城市,海南自由贸易港核心城市。
不严重 ,海口市全市属于常态化防控区!常态化:龙华区、美兰区、秀英区 、琼山区 高风险采取封控措施:足不出户、上门服务。连续5天无新增感染者,且第5天风险区域内所有人员完成一轮核酸筛查均为阴性,降为低风险区 。
严重。2022年8月31日0-24时,海口市新增1例确诊病例和1例无症状感染者 ,均在隔离管控中发现。8月4日以来,海口市累计发现新冠病毒感染者69例,其中确诊病例37例(含4例无症状感染者转确诊病例)、无症状感染者32例 。
22年7月份海南有哪几次疫情龙华区只进不出
〖壹〗 、月23日和7月15日。根据资料查询显示 ,2022年7月23日和7月15日海南省龙华区为高风险地区,其采取封闭措施,进行防控管理 ,所以其7月23日和7月15日只进不出。海南省,简称“琼”,是中华人民共和国最南端的省级行政区 ,省会海口 。是中国的经济特区、自由贸易试验区。
〖贰〗、深圳,简称“深 ”,别称鹏城 ,是广东省副省级市 、计划单列市、超大城市,国务院批复确定的中国经济特区、全国性经济中心城市和世界化城市。
〖叁〗 、0年1月,改称海南行政区公署 。1984年10月撤销海南行政区公署,海南行政区人民政府正式宣告成立。1981年 ,海南行政区管辖海南黎族苗族自治州并直辖琼山、文昌、临高 、澄迈、琼海、屯昌、儋县 、万宁、定安9县1市,设西沙、南沙 、中沙群岛办事处。1987年,撤销海南黎族苗族自治州。
发表评论