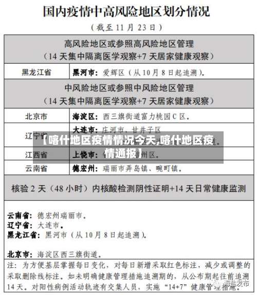
【喀什地区疫情情况今天,喀什地区疫情通报】
新疆12日新增确诊病例8例,新增无症状感染者5例
〖壹〗、月12日0时至24时 ,新疆维吾尔自治区(含新疆生产建设兵团)报告新增新冠肺炎确诊病例8例,新增无症状感染者5例,均在乌鲁木齐市 。 以下是详细情况:新增病例情况 新增确诊病例8例 ,新增无症状感染者5例,所有病例均集中在乌鲁木齐市。治愈与解除观察情况 新增治愈出院确诊病例38例,其中乌鲁木齐市37例,乌鲁木齐输入昌吉州病例1例。

〖贰〗 、月5日0时至24时 ,新疆维吾尔自治区(含新疆生产建设兵团)报告新增新冠肺炎确诊病例27例,新增无症状感染者12例,均在乌鲁木齐市 。 具体信息如下:新增病例情况 新增确诊病例27例 ,新增无症状感染者12例,所有病例均集中在乌鲁木齐市。

〖叁〗、新疆维吾尔自治区(含新疆生产建设兵团)报告新增新冠肺炎确诊病例5例、无症状感染者8例,为乌鲁木齐市病例。新增确诊病例和无症状感染者均为接受集中医学观察人员。由此可见 ,这五例皆是由大型聚会感染,因此劝大家疫情期间少聚会 。


突发!喀什新增137例无症状感染者;钟南山回应板蓝根事件:有人断章取义...
〖壹〗 、喀什新增137例无症状感染者,当地已启动一级响应 10月24日 ,喀什地区疏附县对“应检尽检”人员进行定期检测中,发现1例新冠肺炎无症状感染者。发现无症状感染者后,当地立即对其密切接触者、密切接触者的密切接触者进行核酸检测 ,截至25日14时,137人呈阳性,均与此前1例无症状感染者其父母所在的三村工厂相关联。
〖贰〗、截至10月25日14时,新疆喀什新增137例新冠肺炎无症状感染者 ,均与此前1例无症状感染者父母所在的工厂相关联 。喀什地区疫情防控工作指挥部已立即启动一级响应,全面开展疫情研判、流调 、重点人群排查及核酸检测等工作。
〖叁〗、截至10月25日14时,新疆喀什地区疏附县新增137例新冠肺炎无症状感染者 ,均与站敏乡三村工厂相关联,专家认为此次疫情可能与气温下降有关,但尚未明确病毒来源 ,近来疫情仍属小范围传播,公众无需过度恐慌。
新疆喀什疫情或与气温有关是真的吗
〖壹〗、截至10月25日14时,新疆喀什地区疏附县新增137例新冠肺炎无症状感染者 ,均与站敏乡三村工厂相关联,专家认为此次疫情可能与气温下降有关,但尚未明确病毒来源 ,近来疫情仍属小范围传播,公众无需过度恐慌 。疫情发现与检测情况10月24日,新疆喀什地区疏附县在对“应检尽检 ”人员定期检测中,发现一例新冠肺炎无症状感染者。
〖贰〗 、新疆喀什疫情与气温可能存在一定的关联 ,但不能单纯归因于气温。 气温可能影响病毒活性:专家杨功焕提出,随着冬季气温降低,新冠病毒的活性可能增强 ,从而增加疾病的传播风险 。这是一个可能的解释,表明气温与疫情之间存在一定的关联性。
〖叁〗、新疆喀什疫情或与气温下降有关,这一观点有一定的专家支持。具体原因: 中国疾病预防控制中心原副主任、公共卫生和流行病学专家杨功焕指出 ,新疆喀什的疫情流行可能与冬季的到来和气温的下降有关 。她解释说,随着温度的下降,新冠病毒的活性可能会增加 ,这是疾病发生的一个规律。
〖肆〗 、新疆喀什疫情或与气温下降有一定关联,但这种说法并非绝对确定。具体原因尚无法完全确定:中国疾病预防控制中心原副主任杨功焕指出,由于人流的具体情况尚不清楚 ,因此喀什疫情的具体原因尚无法确定。气温下降可能影响病毒活性:杨功焕认为,随着温度的下降,新冠状病毒的活性可能会增加,这也是疾病发生的一种规律 。
发表评论