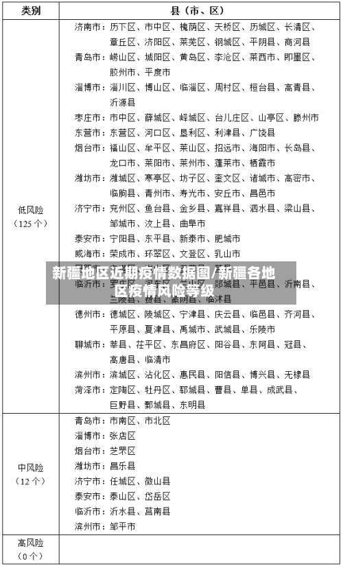
新疆地区近期疫情数据图/新疆各地区疫情风险等级
国家卫健委:23日新增确诊病例21例,其中本土15例
月23日0—24时,31个省(自治区 、直辖市)和新疆生产建设兵团报告新增确诊病例21例 ,其中本土病例15例(新疆13例,辽宁2例),境外输入病例6例(广东5例,上海1例)。以下为详细数据及分析:新增确诊病例总体情况 当日新增确诊病例总数为21例 ,较前几日数据波动较小,属于近期低水平增长范围 。

月26日0—24时,全国新增确诊病例21例 ,其中本土病例17例均在北京,境外输入病例4例,无新增死亡病例。 具体数据及分析如下:新增确诊病例分布 本土病例:17例 ,均在北京。境外输入病例:4例,分布于广东(2例)、上海(1例)、甘肃(1例)。新增疑似病例:1例,为境外输入(上海) 。

0月20日0—24时 ,全国报告新增确诊病例21例,其中本土病例13例,境外输入病例8例。具体分布及关键信息如下:本土确诊病例(13例)甘肃:5例(兰州市4例、张掖市1例) ,含1例由无症状感染者转为确诊病例。宁夏:4例(吴忠市2例 、银川市2例) 。内蒙古:2例(均在锡林郭勒盟)。
新增无症状感染者22例,其中:境外输入18例。本土4例:云南2例(德宏傣族景颇族自治州),内蒙古1例(呼伦贝尔市),黑龙江1例(齐齐哈尔市) 。当日转为确诊病例4例(境外输入2例 ,本土2例)。当日解除医学观察11例(境外输入9例),尚在医学观察的无症状感染者456例(境外输入385例)。
最新通报:全国防疫级别全部二级以下
〖壹〗、全国所有省份应急响应级别自通报日起均为二级或以下 。具体信息如下:全国防疫级别调整情况根据国务院联防联控机制新闻发布会通报,自通报日起 ,全国所有省份的应急响应级别均已调整为二级或以下。这一调整反映了国内疫情防控形势的持续向好,以及各地对疫情风险的科学评估和动态管理。
〖贰〗、截至3月19日0时,四川省183个县(市 、区)已全部调整为低风险区 。以下是具体信息:风险等级调整依据:根据3月19日发布的疫情通报 ,成都市武侯区由中风险县(市、区)转为低风险县(市、区),标志着全省所有县(市 、区)均达到低风险标准。
〖叁〗、卫生二级响应是指在防疫、卫生等方面,发生突发公共卫生事件时 ,组织卫生部门采取一系列部署和应对措施的中等级别应急响应。具体解释如下:响应级别:根据《突发公共卫生事件应急条例》,卫生应急响应分为四个等级,二级响应属于其中的中等级别。
〖肆〗 、崇州今日最新情况为“平安” ,截至2月4日12时,无疑似病例、无确诊病例 。 具体情况如下:防疫情况疫情数据:截至2月4日12时,崇州无疑似病例,无确诊病例。这一数据表明崇州在疫情防控方面取得了阶段性的成果 ,当地居民的健康和安全得到了有效保障。
〖伍〗、截至4月9日6时,邯郸市主城区(环城高速公路以内)及周边完成第1轮全员核酸检测,共检出阳性5例 ,已落实管控措施 。 以下是具体通报内容:核酸检测总体情况本次核酸检测累计采样1814956人次,覆盖主城区及周边区域。检出阳性5例后,相关人员已第一时间落实隔离管控措施 ,防止疫情进一步扩散。
〖陆〗 、北京市人民政府副秘书长陈蓓在7月19日举行的北京市新冠疫情防控工作新闻发布会上宣布: 7月20日零时起,北京市突发公共卫生应急响应级别由二级调整为三级 。
新疆乌鲁木齐疫情怎么样了
病例基本情况确诊病例为24岁女性,系中泉广场三楼营业厅工作人员 ,常住乌鲁木齐市天山区。7月10日因咽喉疼痛由120救护车送至定点医院,7月14日出现发热、头痛症状,7月15日核酸检测阳性 ,经专家诊断为轻型确诊病例。其感染原因正在调查中 。3例无症状感染者均为密切接触者,与确诊病例有接触史,近来均在医学观察中。
近来新疆不同地区针对有特定地区旅居史人员执行不同的隔离政策,且政策会随疫情形势变化 ,整体有向好发展的趋势,但近期有相关旅居史人员前往仍可能面临隔离等措施。
新疆的疫情是从2020年开始的,断断续续的零星出现 。其中乌鲁木齐市经历了三次封城 ,第一次,2020年1月27日,解封 ,3月4日。第二次,7月17日凌晨,解封9月2曰。

发表评论