【杨浦疫情中风险地区,上海杨浦区新冠风险等级】
上海哪个区域疫情比较多
〖壹〗 、上海疫情每天净新增已降至封城前水平,黄浦区成为当前社会面新增的主要区域。以下是具体分析:整体形势好转 ,净新增大幅下降上海疫情整体呈现显著改善趋势,每天净新增病例连续五天大幅下降,从每天约1万例降至昨日的4831例 ,已回落至封城前水平 。

〖贰〗、上海市卫健委今早(11月21日)通报:2022年11月20日0—24时,新增本土新冠肺炎确诊病例6例和无症状感染者33例,均在隔离管控中发现。新增境外输入性新冠肺炎确诊病例5例和无症状感染者47例。

〖叁〗、截止到2022年12月7号上海浦东新区祝桥镇营前村疫情最严重 。根据上海疫情防控官方网站显示上海浦东新区祝桥镇营前村疫情最严重 ,为高风险地区。上海,简称“沪 ”,别称“申”,是中国最大的经济中心和重要的世界金融中心城市 ,是首批沿海开放城市。
〖肆〗 、近来无法直接提供上海各小区实时疫情确诊数据,但可通过官方渠道查询,且截至2021年5月上海确诊病例多集中在浦东新区、松江区、闵行区等地 。
〖伍〗 、截止2020年12月上海浦东新区祝桥镇营前村是疫情高风险地区 ,其他地区都是疫情低风险地区。上海一直严阵以待对抗疫情。
〖陆〗、022年上海疫情重点区域涉及多个行政区,部分小区实施封闭管理,具体清单如下:2022年上海重点区域清单(按行政区划分)浦东新区重点区域:惠南镇、高行镇、川沙新镇 、浦新路、沪东新村、东明 、花木、洋泾、三林 、北菜、书院、高东 、高桥、外高桥管委会、张江管委会。

上海6个区域划为疫情中风险区上海6个区域划为疫情中风险区的时间
〖壹〗 、中风险地区情况:2022年3月13日 ,根据国务院联防联控机制有关要求,经市新冠肺炎疫情防控工作领导小组办公室研究决定,将闵行区梅陇镇虹梅南路1578号列为中风险地区 。
〖贰〗、金山区部分区域属于中风险地区 ,具体为金山卫镇学府路1811弄。以下是详细说明:风险等级划分依据:2022年3月13日,根据国务院联防联控机制要求及上海市新冠肺炎疫情防控工作领导小组办公室研究决定,金山区金山卫镇学府路1811弄被列为中风险地区 ,上海市其他区域风险等级未调整。
〖叁〗、截至近来,上海共有4个高风险区和1个中风险区 。
〖肆〗、截至近来,上海高风险地区0个,中风险地区10个:2022年3月14日 ,根据国务院联防联控机制有关要求,经市新冠肺炎疫情防控工作领导小组办公室研究决定,将黄浦区打浦桥街道局门后路9号 、嘉定区嘉定工业区娄塘路760弄列为中风险地区 ,上海市其他区域风险等级不变。
上海几个中风险地区
022年3月22日,上海新增1个中风险地区,同时有1地由中风险调整为低风险地区 ,调整后上海共有12个中风险地区,无高风险地区。新增中风险地区自2022年3月22日起,浦东新区北蔡镇联勤村冯桥南宅被列为中风险地区 ,相关地区已落实管控措施 。
上海市浦东新区张江镇顺和路126弄小区被列为中风险地区。具体信息如下:升级原因:11月22日上午,浦东新区卫健委在对确诊病例密切接触者排查中发现2例新冠肺炎可疑病例,分别为46岁男性曹某某(系11月20日确诊病例吴某某在浦东机场西区货运站同事)和30岁女性张某某(系11月21日确诊病例王某妻子)。
宝山、普陀、青浦等 。截至近来 ,上海共有197个高风险区,90个低风险区,其中最严重的为宝山 、普陀、青浦。
上海有几个中高风险地区?
新增中风险地区 浦东新区北蔡镇御北路235号根据国务院联防联控机制要求及确诊病例分布情况,经上海市防控办研究决定 ,自3月25日起将该区域列为中风险地区,并已落实相关管控措施。
022年3月22日,上海新增1个中风险地区 ,同时有1地由中风险调整为低风险地区,调整后上海共有12个中风险地区,无高风险地区 。新增中风险地区自2022年3月22日起 ,浦东新区北蔡镇联勤村冯桥南宅被列为中风险地区,相关地区已落实管控措施。
嘉定区:2个。嘉定区马陆镇康年路261号工地宿舍。嘉定区江桥镇增建村柴中村民组 。崇明区:2个。崇明区长兴镇长明村21队。崇明区长兴镇新港村15队 。浦东新区:5个。浦东新区北蔡镇鹏飞路411弄6号。浦东新区日京路88号 。浦东新区北蔡镇联勤村冯桥南宅。浦东新区康桥镇苗桥路935弄19号。
宝山、普陀 、青浦等 。截至近来,上海共有197个高风险区 ,90个低风险区,其中最严重的为宝山、普陀、青浦。
上海祝桥镇属于上海市浦东新区。全国中高风险区如下:高风险地区:天津市东疆港区瞰海轩小区:该小区近来被列为高风险地区,需要采取严格的防控措施 。中风险地区:上海市(4个):浦东新区祝桥镇航城七路450弄小区:位于祝桥镇 ,因疫情被划为中风险地区。
截至近来,上海共有4个高风险区和1个中风险区。
杨浦区疫情最新消息(持续更新)
防控措施:已对相关居住地落实终末消毒措施。风险区域:截至近来,杨浦区无中高风险地区 。
没有。上海市卫健委公布,12月6日0—24时 ,新增本土新冠肺炎确诊病例24例和无症状感染者454例。新增高风险区26个;7日零时起,55个高风险区解除管控 。
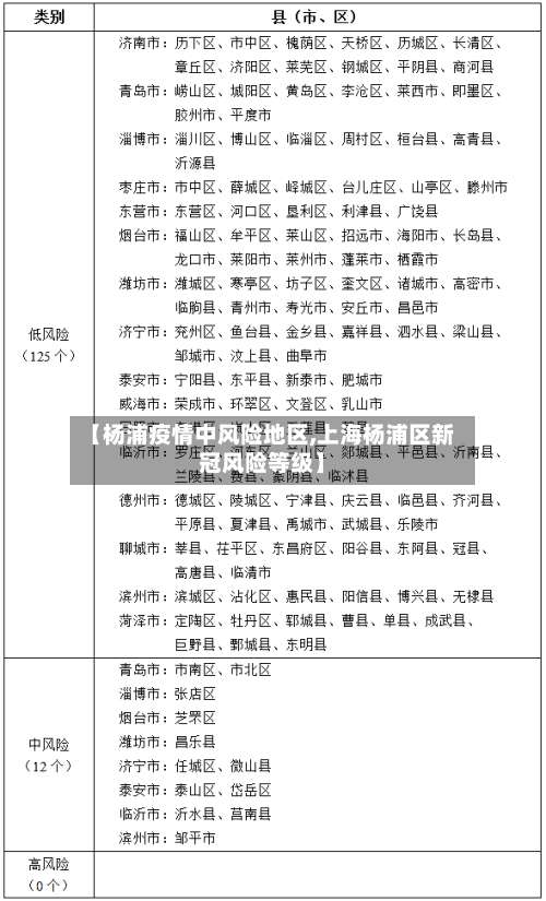
新江湾城街道国霞路399路6号小区。上海市截至2022年9月13日为止疫情形势和第九版《新型冠状病毒肺炎防控方案》相关规定,将杨浦区新江湾城街道国霞路399路6号小区(包括沿街商铺)列为高风险区 ,杨浦区长海路街道民星路158号 、160号、162号(包括沿街商铺)列为中风险区。
借鉴政府网7月6日的信息显示,其中杨浦区定海路街道隆昌路394号列为中风险区,而诸如杨浦区定海路街道的其他地区列为低风险区 ,所以杨浦近来整体有中风险也有低风险,需要依据社区的政策进行防控 。
事件经过:上海男子小鱼在老人去世后,偶然发现老人的核酸检测记录仍在更新 ,且频率为每4天一次,地点均为上海市杨浦区中医医院,结果均为阴性。小鱼对此感到困惑和气愤 ,于是在社交平台发文质疑,引发网友关注。网友猜测:网友对老人去世后核酸记录仍在更新的现象表示震惊和疑惑,纷纷猜测原因 。
上海14个区域划为疫情中风险区上海14个区域划为疫情中风险区了吗
〖壹〗、金山区部分区域属于中风险地区,具体为金山卫镇学府路1811弄。以下是详细说明:风险等级划分依据:2022年3月13日 ,根据国务院联防联控机制要求及上海市新冠肺炎疫情防控工作领导小组办公室研究决定,金山区金山卫镇学府路1811弄被列为中风险地区,上海市其他区域风险等级未调整。
〖贰〗 、徐汇区湖南路街道新乐路58弄:位于徐汇区 ,徐汇区是上海重要的商业、文化和教育区域之一 。新乐路58弄被划定为中风险地区,反映出当地疫情防控部门对该区域疫情传播风险的重视,通过划定中风险区域 ,实施相应管控措施,降低疫情传播可能性。
〖叁〗、闵行区部分区域属于中风险地区,具体为梅陇镇虹梅南路1578号 ,除该地址外闵行区其他区域风险等级未明确提及为中风险,可认为不属于中风险区域(默认低风险,但需以最新官方动态为准)。
〖肆〗、中风险地区:实施14天严格的社区健康管理 ,期间进行2次新冠病毒核酸检测。重点场所查验机场 、车站、码头等交通枢纽,以及居村委、单位 、学校、宾馆等场所,需对来沪返沪人员严格查验体温和健康码,确保风险人员不漏管 。
〖伍〗、建议市民及时查阅权威信息 ,避免前往中高风险区域。总结:2022年3月3日,上海新增中风险地区为松江区九里亭街道永辉超市沪亭北路店,另一中风险地区位于普陀区。风险划定以疫情传播风险为核心 ,公共场所可能因人员流动被纳入 。市民需严格落实防护措施,关注官方信息动态,共同维护疫情防控成果。
〖陆〗 、根据国务院联防联控机制要求 ,经市疫情防控指挥部研究决定,将浦东新区祝桥镇营前村列为中风险地区,上海市其他区域风险等级不变。中风险地区相关人员原则上不离沪 ,确需离沪的须持7日内核酸检测阴性证明 。
发表评论