荆州疫情中风险地区(荆州疫情中风险区域)
荆州市中高风险地区吗
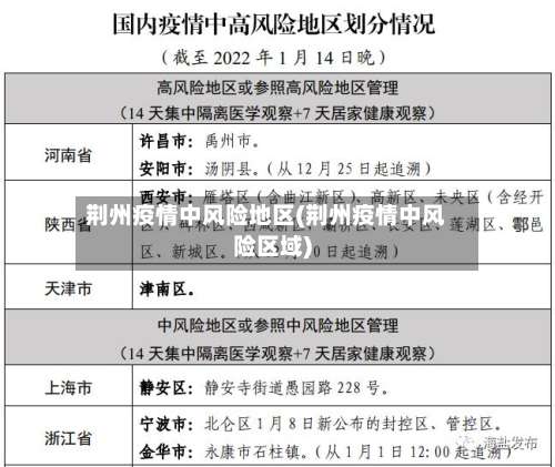
〖壹〗 、不是。通过查询相关资料显示:截止到到2022年8月28日 ,荆州市疫情防控指挥部,将荆州市中心城区部分区域划定为中风险地区、并非高风险地区,现将中风险地区划定范围及有关地区需要每天做核酸 。

〖贰〗、不是了。截止2022年09月13日16时 ,荆州暂无高中低风险地区,全域都是常态化防控区域,已经没有高中低风险地区。湖北 ,简称“鄂 ”,中华人民共和国省级行政区,省会武汉,因位于长江中游 、洞庭湖以北而得名 。

〖叁〗、截至2022年12月20日湖北省荆州市属于低风险地区。
〖肆〗、人民网武汉8月15日电 据湖北省荆州市新冠肺炎疫情防控指挥部消息 ,自8月15日12时起,将荆州市沙市区塔桥路以东 、江津中路以北、工农路以西、太岳东路以南围合区解除封闭管理,并调整为低风险区。调整后 ,荆州市全域为低风险区 。
〖伍〗、不属于。根据公开信息显示,截至2022年10月23日,公安县暂无中高风险地区。防疫情况常态化。
〖陆〗 、荆州市各区县对于春节期间返乡报备的要求有所不同 ,但总体上都强调了重点地区旅居史人员的主动报备和配合防疫措施的重要性 。以下是各区县具体的返乡报备要求:沙市区:境外和国内中高风险地区来(返)沙等重点人员,需第一时间主动向所在社区(村)、单位或所住酒店(宾馆)报备。

荆州市属于低风险地区吗
人民网武汉8月15日电 据湖北省荆州市新冠肺炎疫情防控指挥部消息,自8月15日12时起 ,将荆州市沙市区塔桥路以东、江津中路以北 、工农路以西、太岳东路以南围合区解除封闭管理,并调整为低风险区。调整后,荆州市全域为低风险区 。
可以去 ,现在荆州是低风险地区 绿码 体温正常就可以荆州市,古称江陵、郢都,是湖北省地级市,国务院批复确定的鄂中南地区的中心城市 、长江中游交通枢纽之一 。
截至2022年12月20日湖北省荆州市属于低风险地区。
根据新冠肺炎疫情防控有关规定 ,经专家组综合研判,市新冠肺炎疫情防控指挥部决定,自8月15日12时起 ,荆州市全域为低风险区 。荆州交警指挥中心提示,近来,G55二广高速荆州桥南、桥北收费站 ,沙市和顺渡口已开通。近来,对于来自低风险区的旅客,需要测量体温 ,查验健康码、行程码。
湖北荆州疫情最严重的是哪里
湖北荆州疫情最严重的是洪湖市 。截止2022年10月10日,新增本土无症状感染者48例(荆州市15例,均为隔离点检出。
石首市。通过查询湖北荆州疫情防控部门要求显示:截止2022年10月4日 ,该地区出现新增病例,属于中风险地区,并且该病例是出自石首市,所以该市是该地区最严重的地方 。同时疫情期间一定要注意做好个人防护 ,少去人员密集的地方。
沙市区。通过查询荆州疫情防控指挥部发布的通知,截止2022年11月1日,荆州市沙市区新增2例无症状感染者 ,其他地区均为出现疫情确诊人员,即沙市区最为严重。
无疫情特别严重地区 。荆州市,古称江陵 、郢都 ,是湖北省地级市,地处中国华中地区、湖北中南部、长江中游 、江汉平原腹地,东依武汉市汉南区 ,东南隔江与咸宁市嘉鱼县。湖北荆州截止到2022年9月13日全州都处于常态化防控,没有疫情特别严重的地区。
武汉疫情的严重程度和爆发时间:武汉是湖北省最早报告大规模疫情的城市,也是疫情初期最严重的地区 。2019年底至2020年初 ,武汉作为疫情的“风暴眼”,承担了巨大的防控压力,医疗资源一度极度紧张,甚至出现“一床难求”的情况。其疫情规模、传播速度和影响范围远超其他城市 ,成为全国乃至全球关注的焦点。
荆州疫情风险等级查询(入口+流程)
具体操作步骤为:首先点击“疫情风险查询 ”进入疫情风险等级查询页面;其次,在页面顶部的地区选取栏中输入或选取“湖北省荆州市XX区”(这里XX区可以根据个人需求替换为具体区县名称),然后点击查询按钮 ,系统会立即显示出该区域的疫情风险等级 。页面上会清晰地显示风险等级,以及相应的图标和说明。
根据新冠肺炎疫情防控工作要求,自8月2日起 ,将荆州市沙市区塔桥路以东、江津中路以北、工农路以西 、东岳东路以南围合区(沙市区政府和荆州理工职业学院除外)划定为中风险地区,其他地区风险等级不变。
无风险等级,常态化防控状态 。截止2022年08月20日14时 ,荆州暂无中高风险地区。荆州市,古称江陵、郢都,是湖北省地级市 ,国务院批复确定的鄂中南地区的中心城市、长江中游交通枢纽之一。
常态化疫情防控区 。截止到2022年8月23日,通过查询相关资料显示:荆州市现有确诊病例为0,新增病例为0,属于常态化疫情防控区。荆州市是湖北省地级市 ,国务院批复确定的鄂中南地区的中心城市 、长江中游交通枢纽之一。
常态化防控区。截止2022-09-013最新数据显示,湖北省荆州地区近来没有低、中、高风险区域,都是常态化防控区 。荆州是湖北省辖地级市 ,别名江陵 、郢都,中国优秀旅游城市、国家卫生城市。位于东经111°15°—114°05°,北纬29°26°—31°37°。
暂无高中低风险地区 。荆州市疫情截止2022年09月03日16时 ,荆州暂无高中低风险地区,全域都是常态化防控区域。荆州市,古称江陵、郢都 ,是湖北省地级市,国务院批复确定的鄂中南地区的中心城市 、长江中游交通枢纽之一。
湖北荆州是中高风险地区吗
〖壹〗、截止2022年08月20日14时,荆州暂无中高风险地区 。荆州市 ,古称江陵、郢都,是湖北省地级市,国务院批复确定的鄂中南地区的中心城市 、长江中游交通枢纽之一。
〖贰〗、截至2022年12月20日湖北省荆州市属于低风险地区。
〖叁〗、不是了 。截止2022年09月13日16时,荆州暂无高中低风险地区 ,全域都是常态化防控区域,已经没有高中低风险地区。湖北,简称“鄂” ,中华人民共和国省级行政区,省会武汉,因位于长江中游、洞庭湖以北而得名。
发表评论