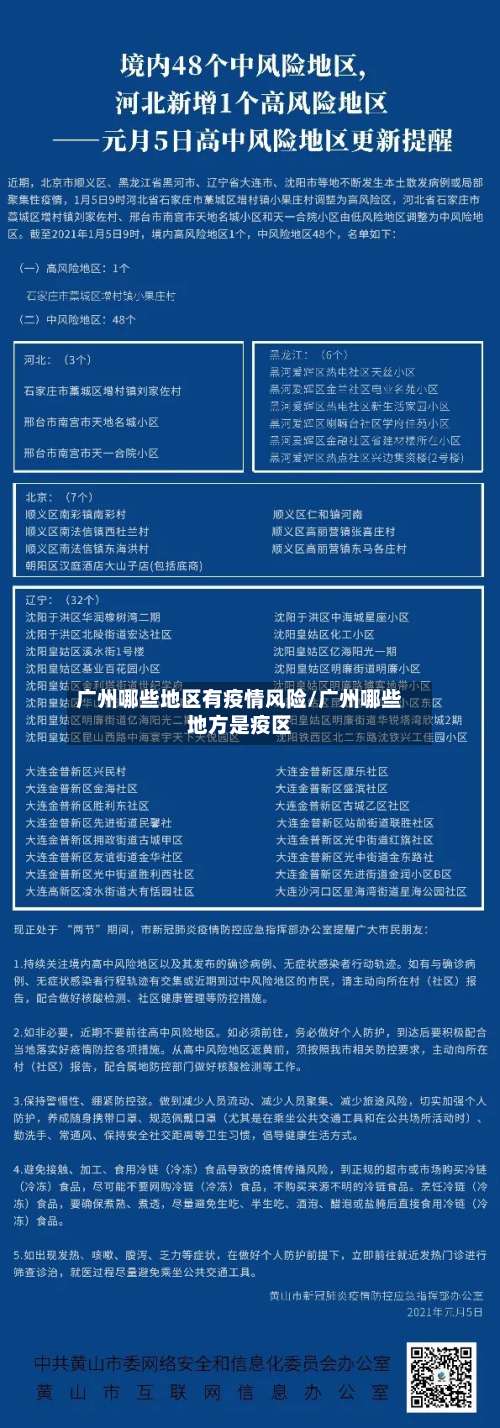
广州哪些地区有疫情风险/广州哪些地方是疫区
广州现有几个中风险地区?
〖壹〗、中风险地区调整情况:根据广东省新冠肺炎防控指挥办疫情防控组相关通知,经广州市新冠肺炎防控指挥办同意,自2022年4月22日起 ,广州白云区的三元里大道1008号鸿盈汇大厦、人和镇穗和东大街12号205 - 208迪鹿酒吧 、黄石街道黄石东路488号江夏灯饰建材城3个区域由中风险地区调整至低风险地区。

〖贰〗、月26日下午,广州市卫健委发布通告,南沙区、荔湾区 、白云区的四个区域调整为低风险地区 ,至此广州全市中风险地区清零。调整依据与背景广州市卫健委根据《新型冠状病毒肺炎防控方案(第九版)》要求,结合疫情形势和风险评估结果,对部分区域的风险等级进行动态调整 。

〖叁〗、低风险区域范围近来广州市除白云区、越秀区为中风险区域外 ,其余区域均为低风险区域,覆盖大部分城区及周边地区。快递 、外卖配送规则 低风险区域:推行“无接触投送”基础上,允许快递员、外卖员直接将物品送至公司或家庭门口 ,减少中转环节。

〖肆〗、截至2021年12月13日15时30分,广州市越秀区全区仍为低风险地区,并非中风险地区 。以下是详细说明:风险等级确认根据公开信息 ,2021年12月13日越秀区在例行健康监测中发现1名入境隔离期满返穗居家隔离人员核酸检测呈阳性,但该事件未导致全区风险等级调整,越秀区仍维持低风险状态。

广州疫情有没有升风险?
调整依据:广州此轮疫情感染毒株为印度发现的新冠病毒变异株,传播速度极快 ,社区传播风险显著增加。流调结果显示,感染者之间存在明确传播链条,区域聚集现象明显 。广州疫情防控的四大难点境外输入压力巨大 广州白云机场2020年旅客吞吐量全国第一 ,境外输入病例风险高。
截至2021年12月13日15时30分,广州市越秀区全区仍为低风险地区,并非中风险地区。以下是详细说明:风险等级确认根据公开信息 ,2021年12月13日越秀区在例行健康监测中发现1名入境隔离期满返穗居家隔离人员核酸检测呈阳性,但该事件未导致全区风险等级调整,越秀区仍维持低风险状态 。
近来广州市各地均为疫情低风险地区 ,暂时没有升风险,但存在一定潜在风险需关注。 具体分析如下:当前风险等级情况根据公开信息,自2022年4月22日起 ,广州市白云区此前划定的3个中风险地区(三元里大道鸿盈汇大厦 、人和镇迪鹿酒吧、黄石街道江夏灯饰建材城)已全部调整为低风险地区。
疏解背景与紧迫性广州市海珠区多个管控区因长期封闭管理,出现街面聚集、人员冲卡等现象,社会管理压力增大 。同时,白云 、天河、番禺、增城等区聚集性疫情频发 ,社会面病例上升,隔离资源紧张。为缓解风险区域压力,广州决定启动全市范围的风险区域人员返乡疏解工作。
广州市荔湾区白鹤洞街、中南街自2021年6月2日起由中风险地区调整为高风险地区 ,主要因当地疫情出现区域集中性和家庭聚集现象,且核酸筛查中发现较多阳性病例,为尽快控制疫情传播而升级防控措施。具体调整情况如下:高风险地区调整:荔湾区白鹤洞街 、中南街由中风险地区调整为高风险地区 。
广东疫情重点地区名单
广州在荔湾、番禺、增城 、南沙等重点区域及机场、港口等人员密集场所开展核酸检测 ,累计采样220万人。截至6月21日8时,未发现阳性感染报告。CA868航班疫情“外溢 ”该航班累计报告38例阳性(确诊30例,无症状8例) ,已暂停运行四周 。
020年3月广东省新冠肺炎疫情风险等级重点地区名单如下:中风险地区:广州市越秀区;深圳市福田区;佛山市禅城区、南海区 、顺德区、三水区;惠州市惠城区、惠阳区 、惠东县、博罗县、大亚湾区;中山市主城区片区;肇庆市端州区;揭阳市普宁市。
广东疫情最新情况全省情况:截至3月13日24时,全省累计报告新冠肺炎确诊病例1356例,累计出院1299例 ,累计死亡8例。13日当天全省无新增确诊病例,新增出院3例 。有483名密切接触者正在接受医学观察。在院病例情况:在院的49例确诊病例中,轻型1例,普通型29例 ,重型5例,危重型14例。
重点区域和场所类型根据疫情防控要求,重点区域和场所通常包括以下类别 ,具体名单需以官方实时更新为准:封控区/管控区/防范区封控区:实行“区域封闭 、足不出户、服务上门”管理措施 。管控区:实行“足不出区、错峰取物”管理措施。防范区:实行“强化社会面管控,严格限制人员聚集 ”管理措施。
发表评论