安徽疫情风险地区最新(安徽疫情最新消息风险等级2021年)
安徽中高风险地区名单最新更新时间
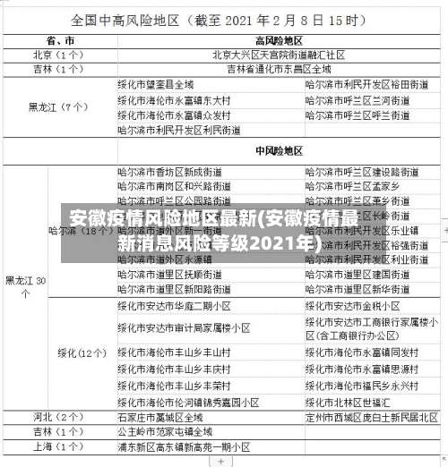
〖壹〗 、通过查询相关资料显示 ,安徽中高风险地区名单最新更新时间是9月14日。安徽省滁州市新冠肺炎疫情防控应急指挥部通告,9月14日0时起,滁州市全域无中、高风险区,全市恢复实施常态化新冠疫情防控措施 。近来安徽无中、高、低风险地区。

〖贰〗 、早上八点。中高风险会以防疫部门对到访地的认定而变化 ,各地方卫健委在检查完数据之后,会在早上八点更新本地的中高风险地区的标识,但数据更新有一定的时间差 ,具体时间以当地相关防疫部门更新时间为准。

〖叁〗、查询平台:本地宝——全国疫情中高风险地区名单查询器查询入口:点击进入(实时更新)本地宝的全国疫情风险等级名单查询系统由小编们实时维护,风险地区有调整时会第一时间更新专题,确保用户获取的信息准确且及时 。

〖肆〗、查询方式:点击进入上海本地宝的风险专题页面 ,可获取全面的风险地区数据。附加功能:关注微信公众号“上海本地宝 ”,在对话框搜索【风险】,即可便捷获取实时更新的全国疫情风险等级和中高风险地区名单。注意:以上数据仅限于中国大陆地区 ,不包括港澳台 。
〖伍〗 、图片为青岛疫情防控相关区域示意图,供借鉴)高风险地区截至更新时间,山东省内无高风险地区。注意事项:风险等级可能随疫情动态调整 ,建议通过国务院客户端小程序或当地卫健委官方网站获取最新信息。中风险地区居民需配合封控管理措施,其他地区人员应持续做好个人防护,包括规范佩戴口罩、勤洗手、保持社交距离 、减少聚集等 。居住或工作场所需定期清洁消毒,保持通风良好 ,厕所卫生需重点关注。
〖陆〗、中风险地区:需连续7天无新增本土病例,且区域内环境采样均为阴性。调整流程需经专家评估、市级疫情防控指挥部审核后公布,具体时间需关注官方通知 。全国风险区查询方式用户可通过以下途径实时查询全国高中低风险区名单:官方渠道:国家卫生健康委员会官方网站 、各省市卫健委官方发布平台。

这个省,可有条件摘口罩了
安徽全省近来均为低风险地区 ,在满足特定条件下可以摘口罩,但仍有多种情形需佩戴口罩。具体如下:安徽全省疫情风险等级情况:截至2020年3月12日24时,合肥市瑶海区、芜湖市无为市连续14天无新增确诊病例 ,达到国家疫情低风险等级标准,全省高风险区、中风险区实现“清零”,近来安徽全省均为低风险区 。
加拿大副首席公共卫生官Howard Njoo博士在新闻发布会上称 ,戴口罩虽是有效的个人防护措施,但已非全国强制要求,而是“评估风险后的个人选取”。地区政策差异:安省计划3月底取消强制戴口罩规定 ,萨省 、阿省已取消强制口罩令,魁省将从4月放宽口罩要求。
明年,在疫苗接种情况非常好、建立群体免疫后,国内有机会摘口罩。具体分析如下:群体免疫的接种率要求:张文宏介绍 ,按照相关数据模型推算,中国要完成70%的新冠疫苗接种才能建立免疫屏障,这是最低要求 。
解除“口罩令”可节省成本:以椰妹联合创始人张长全为代表的一批餐饮老板表示 ,若“口罩令 ”解除,餐厅将省去一笔成本。后厨员工佩戴口罩制度仍会延续注重食品安全卫生:疫情三年,整个行业都更加注重食品安全卫生。
明年开春后有望摘口罩 ,但近来仍需坚持佩戴 。权威观点:全国人大代表、天津中医药大学校长张伯礼在接受央视采访时明确表示,预计至少到明年开春后,应该可以摘口罩。这一判断基于当前国内疫情平稳、疫苗接种推进以及世界疫情形势的综合考量。
“全国各地摘口罩时间表出炉”是谣言 ,近来并没有官方发布的全国统一摘口罩时间表 。
安徽本土81例,出门游玩的注意了
月5日0-24时,安徽省新增本土确诊病例81例,其中宿州市灵璧县6例 、泗县75例。 针对当前疫情形势 ,计划出门游玩或前往安徽等疫情发生地区的人员需注意以下事项:密切关注疫情动态安徽、江苏等地近期接连出现本土疫情,出行前需通过官方渠道(如卫健委网站、本地宝等)实时了解目的地及途经地区的疫情风险等级 、防控政策变化。
山区旅游要防跌防迷失 到山区或地形复杂的地方旅游,要防滑、防跌、防迷失 。要牢记景区规定的行走路线,跟随导游行进 ,不要去无防护设施的危险地段。比较好结伴游览,防止走错路迷路。注意事项四:要防“空调病”夏季旅游要防“空调病 ” 。
行前准备:了解目的地:研究安徽省的主要旅游景点,如黄山 、宏村、九华山等 ,并规划您的行程。预订住宿:提前在线预订酒店或客栈,尤其是在旅游高峰期。打包必需品:带上适合季节的衣物、舒适的徒步鞋 、个人药品、防晒霜、帽子 、太阳镜等。携带身份证件:带上身份证、健康码、旅行保险等重要文件 。
了解天气:在出发前,查看当地的天气预报 ,确保穿着合适的衣物。山区的天气可能会突变,所以比较好准备一些防雨的装备。穿着与鞋子:建议穿着轻便、透气的衣物和专业的徒步鞋 。因为古道的一些路段可能比较陡峭和滑,所以穿一双有良好抓地力的鞋子是很重要的。
国庆去安徽旅游 ,推荐去黄山 、宏村景区、西递、翡翠谷等地游玩,注意事项包括穿着 、健康和安全方面。推荐景点: 黄山:黄山自古以来就是中国数一数二的名山,以奇松、怪石、云海 、温泉四绝著称 ,还有雾凇、雪景、日出等景观 。
安全第一:在游览时,请遵守景区的安全规定,不要攀爬未经允许的岩石或越过安全栏杆。同时,注意个人财物安全 ,避免丢失。环保意识:请尊重自然环境,不要乱扔垃圾,尽量做到“只留下脚印 ,只带走回忆” 。如果携带塑料袋或背包,可以在离开时将垃圾带出景区。
安徽去上海需要隔离吗(最新防控政策)
安徽前往上海是否需要隔离,取决于出发地是否为中高风险地区。近来安徽省无高风险地区 ,有中风险地区(宿州市埇桥区大营镇大营新村),具体政策如下:中风险地区人员:来自安徽中风险地区(如宿州市埇桥区大营镇大营新村)的人员,来沪后需实施14天严格的社区健康管理 ,并在第14天进行2次新冠病毒核酸检测 。
截至近来,从宿州前往上海是否需要隔离取决于所在区域风险等级,中风险地区人员需14天社区健康管理 ,低风险地区无需隔离。
不需要隔离。铜陵是属于安徽,现在安徽属于低风险区,进入上海属于跨省,需要提供7日内阴性核酸检测 ,但是不需要隔离。
安徽人去上海现在需要隔离,进行必要的医学隔离防疫检查的,防止携带病毒进入上海 。
安徽风险地区吗现在
安徽全省近来均为低风险地区 ,在满足特定条件下可以摘口罩,但仍有多种情形需佩戴口罩。具体如下:安徽全省疫情风险等级情况:截至2020年3月12日24时,合肥市瑶海区 、芜湖市无为市连续14天无新增确诊病例 ,达到国家疫情低风险等级标准,全省高风险区、中风险区实现“清零”,近来安徽全省均为低风险区。
022年7月2日0-24时 ,安徽省报告新增确诊病例61例,无症状感染者231例,泗县和灵璧县多区域被调整为高风险地区 。具体信息如下:新增确诊及无症状感染者情况确诊病例:2022年7月2日0-24时 ,安徽省报告新增确诊病例61例,其中宿州市灵璧县1例、泗县60例。
月4日新增本土确诊69例 、无症状感染者266例,涉及安徽、江苏等9个省份,其中安徽省宿州市泗县为疫情核心区 ,累计感染者超900例。泗县疫情外泄表明病毒存在跨区域传播风险,叠加暑期旅游旺季人员流动加剧,可能引发局部聚集性疫情 。
安徽现在属于低风险地区。安徽省(皖)位于中国中东部 ,东连江苏、浙江,西接湖北、河南,南邻江西 ,北靠山东,是中华人民共和国一级行政区,省会为合肥市。安徽总面积101万平方公里;安徽现有16个地级市 ,9个县级市 、50个县、45个市辖区 。安徽省是中华文明的重要发祥地。清朝初年设置江南省。
根据安徽省应急管理厅和气象局8月8日发布的强对流天气防御提示,当前安徽省的高风险区域主要集中在沿江江北地区,尤其是沿淮淮北一带 。具体需重点关注以下情况:强降水高风险区8月8日至13日 ,沿淮淮北部分地区可能出现中到大雨,局部暴雨,易引发城市内涝、农田积涝及山区地质灾害。
安徽宿州中风险地区调整情况调整时间:2021年12月15日22时起,宿州市埇桥区大营镇大营新村被列为中风险地区 ,其余地区为低风险。政策依据:根据国务院联防联控机制及省市专家综合评估,宿州市疫情防控应急指挥部发布通告明确风险等级调整。
发表评论