宿迁是什么风险疫情地区/宿迁属于低风险区吗
全国疫情“中高风险 ”地区一览
高风险地区 津南区辛庄镇林锦花园 津南区辛庄镇林绣花园 津南区咸水沽镇丰达园以上3个区域因疫情形势严峻被划定为高风险地区,需严格落实封控措施 ,包括人员足不出户 、服务上门等。

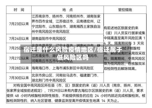
截至近来,国内共有2个高风险地区,76个中风险地区,主要分布在陕西省、河南省、浙江省等地 ,以下为详细信息(数据不包括港澳台地区):高风险地区:具体地区名单会随疫情形势动态调整,可通过权威渠道实时查询 。

查询方式:点击进入上海本地宝的风险专题页面,可获取全面的风险地区数据。附加功能:关注微信公众号“上海本地宝” ,在对话框搜索【风险】,即可便捷获取实时更新的全国疫情风险等级和中高风险地区名单。注意:以上数据仅限于中国大陆地区,不包括港澳台。
中风险地区:以县市区为单位 ,存在以下两种情况之一的地区:14天内有新增确诊病例,且累计确诊病例不超过50例;或累计确诊病例超过50例,但14天内未发生聚集性疫情 。低风险地区:以县市区为单位 ,无确诊病例或连续14天无新增确诊病例的地区。
全国疫情高中低风险区信息可通过国家政务服务平台或国务院客户端的疫情风险等级查询服务获取,具体操作如下:查询入口:在百度App搜索框输入【疫情风险等级查询】,点击搜索结果中的国家政务服务平台或国务院客户端提供的查询服务。操作步骤:进入查询页面:点击搜索结果中的“疫情风险等级查询”服务 。
通过全国疫情风险等级查询小程序进行查询。

宿迁回无锡会被隔离吗?
〖壹〗、近来从宿迁返回无锡不会被隔离。江苏省全域为低风险地区 ,省内来锡返锡人员只需绿色健康码和体温检测正常即可 。拓展说明:行程码带星号的情况:行程卡带星号“*”表示用户过去14天行程中存在包含中高风险地区的城市,但并不表示用户实际到访过这些中高风险地区。
〖贰〗 、总结:从国外经香港转飞回宿迁、无锡等城市,需完成香港隔离、健康码申请 、行程报备及居家隔离等环节。建议提前规划票务、关注政策变动,并考虑专业机构协助以确保行程顺利 。
〖叁〗、如果从无锡的中高风险地区回宿迁需要隔离 ,中高风险所在地的其他地区需要完成三天两检。防疫政策:来宿前请主动报备。计划从涉疫地区来宿的,请提前2天主动向所在村 、单位、入住酒店报备,来返途中请务必做好个人防护 。来宿后规范管理。各地要加强有涉疫地区旅居史人员的排查管理。
〖肆〗、无锡:需借鉴“2022无锡疫情出行政策 ” ,具体要求可能涉及核酸检测 、健康监测或隔离措施,建议出行前通过官方渠道确认。徐州:需遵循“现在出入徐州最新规定”,可能包括报备、核酸检测或健康管理要求 ,需根据最新政策调整行程 。
截止3月17日江苏共有2个高风险地区+116个中风险地区
〖壹〗、常州市,南京市,连云港市。江苏地区近来有116个中风险地区;有2个高风险地区。高风险区域:是合计新冠病例超过了50例 ,并且〖Fourteen〗 、天内有聚集性疫情发生 。中风险地区:14天以内有新增加确诊病例,且累计新冠确诊病例没有超过50例;共合计新冠肺炎确诊病例有超过50例,14天内没有发生聚集性疫情。
〖贰〗、截至2022年3月17日 ,全国共有5个工地被列为中高风险地区,其中高风险地区2个、中风险地区3个;上海黄浦区182个项目停工,东莞市因工地未执行停工措施被通报处罚。
〖叁〗、截至2022年3月16日,南京有1个高风险地区和5个中风险地区 ,具体信息如下:高风险地区(1个)江宁区东山街道湖西雅居东苑 。
〖肆〗 、截至2022年3月18日,南京市存在中高风险地区,其中高风险地区1个 ,中风险地区8个。具体划分如下:高风险地区(1个)江宁区东山街道湖西雅居东苑。该区域因疫情传播风险极高被划定为高风险等级,需严格落实封控措施 。
〖伍〗、截至3月21日24时,全国现有38个高风险地区 ,602个中风险地区。高风险地区详情如下:天津市:西青区2个,河西区1个,滨海新区1个。山东省:青岛市2个 ,威海市2个,德州市2个,滨州市4个 ,淄博市1个 。陕西省:宝鸡市2个,铜川市1个。甘肃省:兰州市1个,白银市1个。吉林省:吉林市3个。
〖陆〗、全国高中风险地区分布高风险地区:11月5日19时至11月6日19时,新增1个高风险地区(黑龙江黑河市) 。近来全国共有5个高风险地区 ,分布在内蒙古 、北京、甘肃、宁夏 、黑龙江。中风险地区:新增9个中风险地区,涉及河南郑州市、周口市,云南瑞丽市 ,辽宁大连市,四川成都市。
发表评论